In left atrial appendage occlusion, traditional interventional techniques are confronted with challenges such as poor adaptability between metallic devices and the left atrial appendage, incomplete postoperative endocardialization, and long-term complications including device-related thrombosis and peri-device leaks.
Although liquid materials can adapt to the chamber geometry and avoid myocardial injury, traditional liquids are unable to withstand the impact of high-speed blood flow and disturbances from vigorous heartbeat within the left atrial appendage, making them clinically inapplicable.
A study published in Nature on March 4 and led by Prof. XU Tiantian's team from the Shenzhen Institutes of Advanced Technology of the Chinese Academy of Sciences, together with Prof. PAN Xiangbin's team from Fuwai Hospital, Chinese Academy of Medical Sciences, developed a novel material, magnetofluids, realizing long-term thrombus-free left atrial appendage occlusion.
This new occlusion technology integrates magnetic particles and in situ curing carrier fluids into a new controllable robotic form: magnetofluids. Researchers employed neodymium-iron-boron particles as the magnetically responsive material, and a solution of ethylene-vinyl alcohol copolymer in dimethyl sulfoxide as the carrier fluid. They determined appropriate magnet configurations and placement positions through simulations and in vitro experiments, and modulated the material's ability in promotion of endocardialization using polyvinyl alcohol powder.
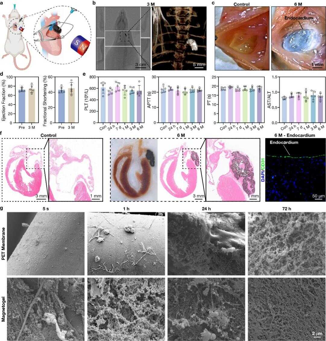
Preclinical validation was conducted in animal models including Bama minipigs and Sprague-Dawley rats from acute phase to chronic phase. The findings demonstrated that the occlusion results are more adaptable compared to clinical metallic occluders, leading to smoother, more uniform endocardial coverage without thrombus formation.
This study lays a foundation for the upgrading of minimally invasive interventional therapeutic approaches, which holds great promise for clinical applications.

Illustration of Magnetofluids-based Left Atrial Appendage Occlusion and Display of Occlusion Results.(Image by SIAT)

In vitro injection of magnetofluids.(Image by SIAT)

In vivo injection of magnetofluids under DSA imaging.(Image by SIAT)

In vivo validation of LAAO in SD rats. (Image by SIAT)

In vivo validation of LAAO in Bama miniature pigs. (Image by SIAT)
File Download: